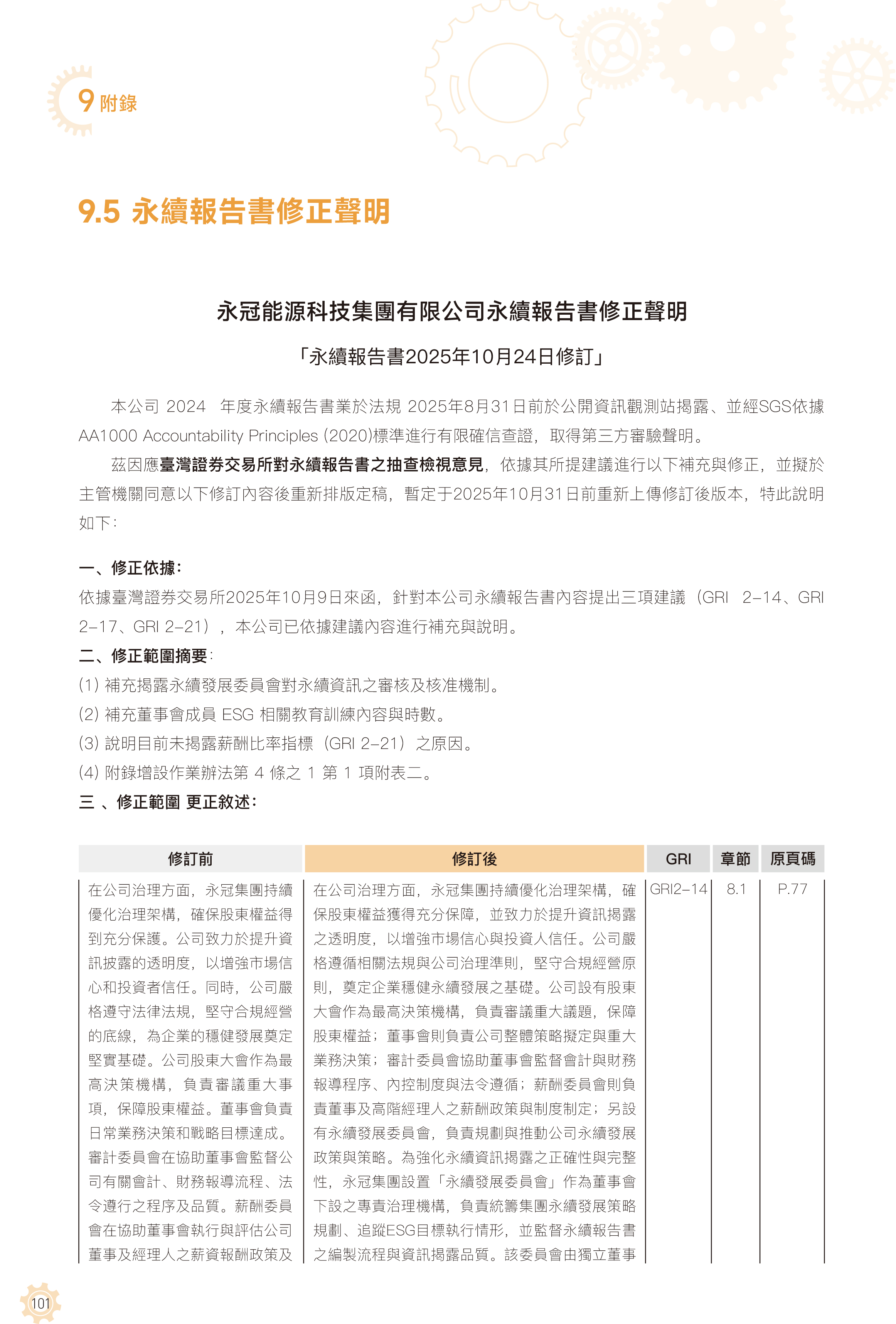
永续报告书修正声明

修正声明.jpg


永冠官方手机站
永冠官方微信

©2026永冠能源科技集团有限公司 版权所有 地址:中国浙江省宁波市北仑区黄海路95号 浙公网安备33020602001199浙ICP备17039928号-2 

——友情链接——