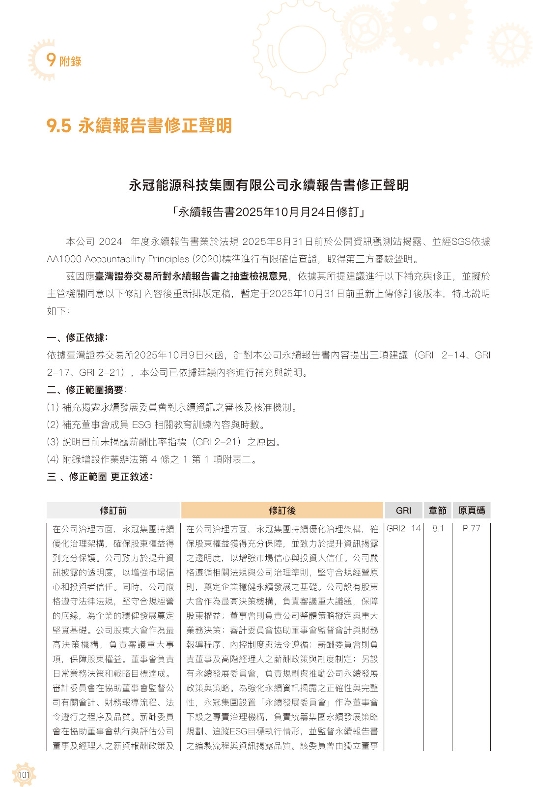
永續報告書修正聲明




永冠官方手機站
永冠官方微信

©2026 永冠能源科技集團有限公司 版權所有 地址:中國浙江省寧波市北侖區黃海路95號TEL : +86-574-8622-8866 /浙公网安备33020602001199 /  浙ICP备17039928号-2

——友情鏈接——